?风险投资, 即VC,Venture Capital的简称,也就是那个风靡全球的投资方式。一般来说,VC分为五个阶段,分别为种子期、初创期、成长期、扩张期、成熟期。从创业企业到上市公司,企业再成长过程中,将面临不同阶段的不同融资方式。总的说来,企业成长融资方式随着企业的壮大发展,而显示不同的特性。

一、何为风险投资
一般说来,风险投资包括天使投资(英文Angel Investment)、风险投资机构和风险投资基金。天使投资(又叫风险资本家),由个人分散地将资金投资于风险企业,过通过律师、会计师等非职业性投资中介将资金投资于风险企业。风险投资机构,是一些控股公司与保险公司等并非专门从事风险投资的机构以部分自有资本直接投资于风险企业。风险投资基金,是通过专业化的投资经营机构,实现投资基金所有权和经营权的分离,并可将所持基金份额依法转让的高级形态。
在很大程度上,天使投资与风险投资没有明显的界限。天使投资,是自由投资者或非正式风险投资机构对原创项目或小型初创企业进行的一次性的前期投资,天使投资是风险投资的一种,是一种非组织化的创业投资形式。天使投资人,又被称为投资天使(Business Angel),它是创业者的伯乐,也成为推动技术创新和发展的重要动力。投资天使特征一般包括有相当的财富积累,有一定的风险承受能力,有丰富的管理经验或创业经历,有成熟的投资心态,能够善于借助他人的力量。天使投资的优势体现在天使投资是个体的,分散的,自发的,隐蔽的;投资规模小、阶段早、过程快。天使投资源于自己有钱,自己投资自己的钱,因而投资阶段比较早。
如何来吸引天使投资,首先需要包装好,提供商业计划书提纲。其中包括:
1、公司简介:公司名称、发展历史、产品或服务以及各股东。
2、团队介绍:技术团队和管理团队。
3、项目介绍:具体的产品介绍,包括目前处于的阶段以及主要客户对象。
4、商业模式:企业运作与营利模式。
5、技术优势:采用的核心技术,与国内外同类产品的竞争性分析。
6、市场优势:目前公司的市场份额及市场地位;销售方法和营销策略以及竞争性分析;潜在市场的整体规模以及主要竞争对手的情况。
7、运作情况:过去两到三年的资金及管理运作的简单财务报告,以及今后两年的销售预测。
8、资金需求:一到两年之内的融资计划,包括资金需求量,具体融资和投资方案及其它相关需求。
9、其它情况:为了创业成功,你认为还需要什么关键的资源?该项目的最大风险是什么?
二、风险投资的内涵
美国风险投资协会(National Venture Capital Association,NVCA)的定义:风险投资(Venture Capital,VC)是指由职业金融家对新兴的、迅速发展的,蕴涵着巨大竞争潜力的企业的权益性投资。欧洲风险投资协会(National European Venture Capital Association)的定义:所谓的风险投资是指一种由专门的投资公司向具有巨大发展潜力的成长型、扩张型或重组型的未上市企业提供资金支持并辅以管理参与的投资行为。风险投资的特点体现为权益投资、流动性很小的周期性循环中长期投资、高风险与高收益并存及主动参与管理型的专业投资。
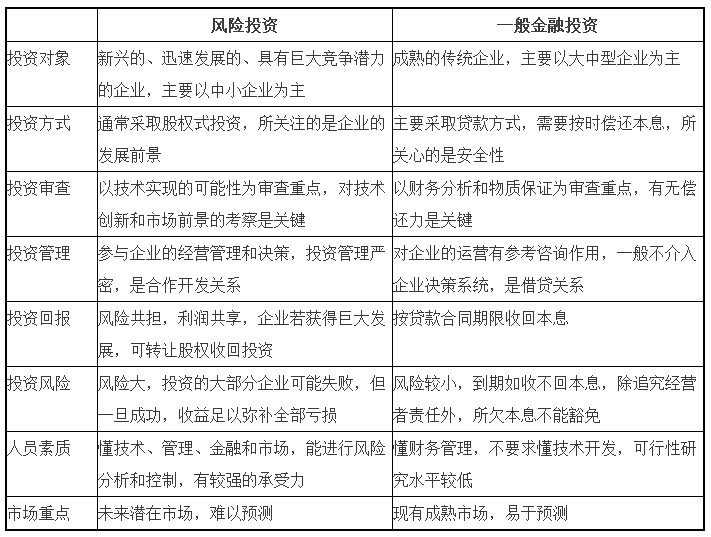
三、风险投资与一般金融投资的区别

四、风险投资机构的投资运作
风险投资机构的投资决策是建立在极为科学及周密的调查和研究的基础之上的,一般地基于评估市场需求、核算投资成本及有把握地回收投资三个准则。风险资本的投资活动一般分为五个连续的步骤,分别为交易发起、投资机会筛选、评价、交易设计及投资后管理。

五、风险投资收益的预期

六、风险投资产业的选择
在不同的时期有不同的投资产业爱好。不同地域的人有不同的投资爱好。在上世纪70-80年代,软、硬件、通信等基础性技术行业曾经红火,在上世纪90年代,互联网及相关产业受到追捧,有点人为制造泡沫破的嫌疑。现在比较趋向广义IT领域、IC设计、无线增值、3G,数字电视,宽带应用等其他领域。一般来说,现在新材料、新能源、新媒体、消费、教育、IT、医药、生物等容易受到青睐,最近的服务业态创新以及传统行业的改良创新模式也是热点。
七、风险投资企业及团队的选择
核心团队:创新能力、执行能力,好团队代表企业未来。风险投资看重的创业者特质包括:敏锐的商业嗅觉、强烈的敬业精神、深厚的责任意识、合作的团队观念。
商业模式:简明清晰、现金流好,好的商业模式决定盈利可能。
市场潜力:足够空间、持续增长。
风险企业管理团队的重要性,有一句比较流行的英文,说的是一流的团队比一流的模式更重要。
八、风险投资的退出方式
风险资本退出的四种方式:1、首次公开发行即IPO;2、是通过并购(广义)或股权转让交易模式退出;3、股权回购;4、清算和破产。
