智汇新泽 知财致远
×
首页
研究报告
宏观研究
投行报告
人工智能
石油化工
医疗医药
金融市场
证券市场
基金投资
期货市场
全球市场
科技前沿
资产入表
数据动态
科技动态
环球新闻
财经新闻
世间万象
首页
>
财富管理
>
法鉴实务
> 正文
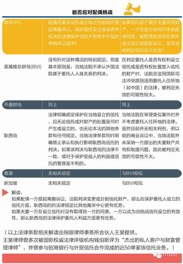
开曼、BVI或其他?家族信托各离岸中心风险评估报告
来源:黄斌 21信托研究院 作者:
日期:2017-03-11
来源:21信托研究院
上一篇
企业并购重组的六大税务风险点
下一篇
中民投来了!