本文着重讨论非上市公司的股权质押可能面临或者应注意的实务问题,包括股权质押前、股权出质设立时、股权质押设立后以及股权质权实现时应注意的问题包括本文提出的3个法律提示及13个实务问题。
一、股权质押设立之前的实务问题
从法律规定和股权的性质来看,股权并非一种完全自由流通的的权利,不是所有的股权都能出质或者转让,应当符合相关法律的规定及工商登记的要求。
(一) 法律提示之一:
1、对法律法规中股权质押的限制性规定的理解和分析
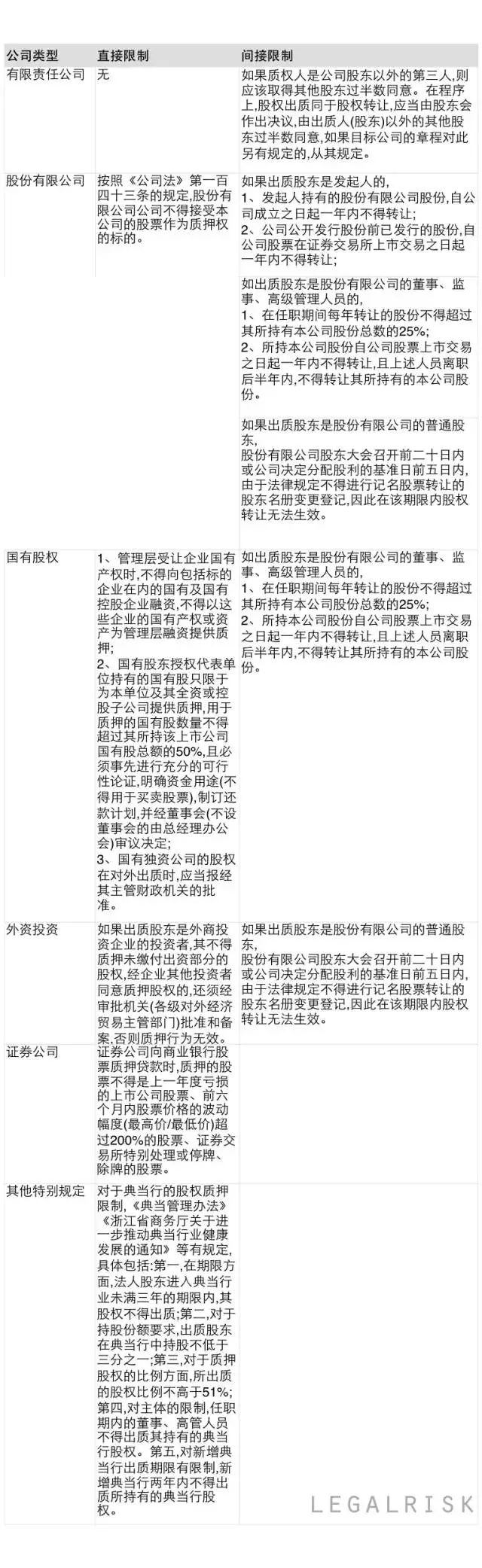
(1)直接限制和间接限制的界定
直接限制是指对股权质押、股权出质行为的限制或者设立的条件。间接限制主要表现为我国对股权转让的限制,因为股权质押的潜在后果,就是在债务人不偿还债务时,可以协议折价或者拍卖、变卖质押股权,产生股权转让的法律后果。并且在实务中,工商登记机构对不得出质股权的规定与股权实际转让的条件基本相同,例如,国家工商总局和宁波工商局关于股权质押的行政规定均对此明确。因此,股权质押与股权转让两者密不可分,“依法可以转让”是股权质押的必要前提和应然要求。
(2)直接限制和间接限制的具体内容

2、对股权出质登记机关其他行政规定的理解
除了上述法律、行政法规及其他特别法对股权质押直接、间接限制规定外,在股权出质登记机关行政规定中,还规定其他一些情形不得出质,在股权质押设立前,应该引起注意。以下系笔者对这些行政限制的概括理解:
(1)未实际缴付出资部分的股权
笔者认为,这里的“未实际缴付出资”应该广义解释为出资瑕疵,包括虚假出资、出资不实、未适当出资、抽逃出资等其他违反《公司法》等法律、法规及相关司法解释的股东出资义务的行为。
对于这一限制条件,从理论上,笔者认为不能成立,但是,在实务上,为了保证股权质押顺利登记,还是应该遵守该规定。
(2)已被司法机关限制权利
具体包括已纳入司法程序,被司法机关裁定、判决冻结的股权,从性质上讲,该类股权在解除冻结之前属于被司法机关限制的权利,依照《物权法》第一百八十四条和《担保法》第三十七条的规定,被查封的财产不得用于抵押,同理,已经被司法冻结或者被限制权利的股权,不得用以质押,否则,违反了法律的禁止性规定。
(3)股权重复质押
《担保法》第三十五条已经明确规定“抵押人所担保的债权不得超出其抵押物的价值。财产抵押后,该财产的价值大于所担保债权的余额部分,可以再次抵押,但不得超出其余额部分。”法律允许再次抵押,但不允许重复抵押,同样的法理应适用于股权质押,因此,这里应理解为不得重复质押。
(4)未经过登记机构登记公示的股权
《物权法》第二百二十六条规定股权出质应登记,而登记的对外公示是为了让第三人信赖股权登记人对股权享有权利。基于公示公信的原则,未经登记的股权,对第三人不具有对抗力,也不能办理股权出质。
(二)法律提示之二:目标公司或者出质人公司的章程对股权质押是否存在限制?
公司章程依法可限制股权转让和股权质押。因此,在股权质押时,质押各方还应同时审查目标公司或者出质人(如果为公司)章程的相关内容,是否存在对股权质押的限制性条款,保证股权质押符合有效的公司章程规定。
1、目标(有限责任)公司章程对股权质押几种不同类型的规定
部分有限责任公司的章程对股东向第三人股权转让和股权质押设定明确条件,经笔者归纳,主要分为下几类:
(1)应经过其他股东一致同意的,要求股权质押或者股权转让应经过出质(股权转让)股东以外其他股东的一致同意。
(2)应经过其他股东中三分之二以上同意,要求股权质押或者股权转让应经过出质(股权转让)股东以外其他股东中的三分之二以上同意。
(3)应经过其他股东过半数同意,要求股权质押或者股权转让出质(股权转让)股东以外其他股东过半数同意。
(4)每次出质(转让)股权的比例或者一定时间内转让股权总数的比例限制;例如,对每次出质(转让)股权所占目标公司股权总额的比例限定为不超过50%,或者一年内转让股权所占目标公司股权总额的比例不超过70%等。
(5)出质(转让)股权的价款或者定价原则、方式的限制,目标公司章程对转让股权的定价进行明确规定,例如,按照上年度目标公司财务报表显示的每股净资产值,或者根据转让前三年目标公司的净资产平均数值计算的每股净资产值,或者按照目标公司的收益率或者盈利能力计算股权转让价格。
(6)股权出质(转让)的时间限制,为了保证目标公司的人合性,目标公司章程规定一定年限内股权不得对外转让,例如,规定目标公司成立后三年内不得对外转让股权。
(7)对股权出质附条件。例如,股权质权人应该在股权质押时另外收购的比例,或者符合目标公司提出的条件,解决目标公司的特定问题。
目标公司章程的上述限制条件中,除了第(3)点为公司法对股权转让的普通规定外,其他都是特殊规定,作为质权人都应加以注意。
2、出质人公司章程对质押担保的限制性规定
如果出质人为公司的,在股权质押前,除了应核查目标公司公司章程限制性规定,还要核查出质人公司的章程是否有不利规定。
(1) 出质人与债务人同一公司的,应特别注意公司章程以下几点:
第一,出质人公司对外借款总额或者单项数额或借款次数等有限制的。例如,规定对外借款总数不得超过1000万元的,出质人公司一年内对外借款次数不得超过3次的。
第二,出质人公司对外借款应当经过特别甚至全体股东表决的。例如,规定对外借款超过500万的,应该经过代表三分之二表决权股东同意。
第三,出质人公司以其持有其他公司的股权出质,应当经过特别决议甚至全体股东表决的。例如,规定出质人公司对外质押超过500万元债务的,应该经过代表三分之二表决权股东同意。
第四,出质人公司对外借款或者出质有其他特殊规定的。
(2)如果出质人与债务人为不同公司的,应特别注意公司章程以下几点:
第一,如果出质人公司属于债务人公司的股东,核查出质人公司章程对这种股东为公司担保的情况是否有限定条件,例如,是否构成关联交易,是否构成损害出质人公司权益的行为。
第二,如果出质人公司属于债务人公司的持股公司,核查出质人公司章程对这种公司为股东担保的情况是否有特别规定。
第三,如果出质人公司与债务人公司之间有相互担保关系的,则核查双方公司章程是否对相互担保有明确规定,是否有限定性条件。
3、对公司章程上述限定性规定的理解
为了顺利办理股权出质登记,以及股权质权实现时,质押股权得以转让,在股权质押之前,应符合公司章程的规定。虽然,如果未符合公司章程的规定,质权人可以以目标公司、出质人公司甚至债务人公司的章程系内部规定,只能对内部股东、董事等主体进行约束,不得对抗外部第三人,并且,第三人也无义务了解公司章程。但是,首先,正如前文所述,股权质押应该办理设立登记,而《宁波市公司股权出质登记规则》第五条明确规定“以公司章程规定不得转让或者出质的股权出质的,不得办理出质登记",如果质押股权违反公司章程的限制性规定,则股权出质可能无法获得工商登记机构的审核通过,从而无法办理股权质押登记。其次,如果违反公司章程限制性规定,可能导致质押股权在实现时无法通过折价、拍卖、变卖等方式股权转让,无法办理股权转让手续,也就无法实现质权人的优先受偿权。
